宝娟我的嗓子!网友表示阳性后“变身安陵容”,咽喉肿痛怎么办?

12

2022-12

宝娟我的嗓子!网友表示阳性后“变身安陵容”,咽喉肿痛怎么办?

近日,“宝娟我的嗓子”火了!网友表示现在人均安陵容。 不少网友称得了新冠后,嗓...

国务院联防联控:医疗机构可在线开具治疗新冠肺炎相关症状处方

12

2022-12

国务院联防联控:医疗机构可在线开具治疗新冠肺炎相关症状处方

据国家卫健委网站12月12日消息,国务院应对新型冠状病毒肺炎疫情联防联控机制医疗救治组发布关于做好新...

这个双12静悄悄:平台鲜见促销活动,商家没有参与热情

12

2022-12

这个双12静悄悄:平台鲜见促销活动,商家没有参与热情

记者|肖芳 今年的双12格外安静,甚至很多人都没意识到今天是双12。 ...

快递“停滞”下的双十二

12

2022-12

快递“停滞”下的双十二

图片来源@视觉中国 快递延迟、停滞、不动……成为近段时...

美国国务院高级官员访华,外交部介绍情况

12

2022-12

美国国务院高级官员访华,外交部介绍情况

12月12日,外交部发言人汪文斌主持例行记者会。 有记者提问,发言人能否介绍美...

张文宏:新冠正在进入“最后一程”,并最终会向季节性流行病转变

12

2022-12

张文宏:新冠正在进入“最后一程”,并最终会向季节性流行病转变

12月12日,复旦大学附属华山医院张文宏教授在“华山感染”公众号上发表文章呼吁,新冠疫情正在进入“最...

拉伊卜小王子首次回应身世 称有计划来中国

12

2022-12

拉伊卜小王子首次回应身世 称有计划来中国

卡塔尔“拉伊卜小王子”在世界杯上因发表对球队不满的表情而爆红,在内地社交平台入驻,吸粉数达千万,成为...

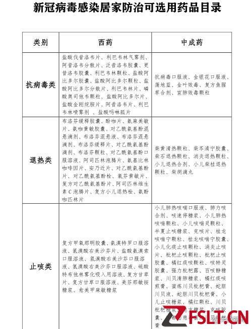
连花清瘟胶囊有上百种替代药!武汉市市场监管局发布居家治疗用药指引

12

2022-12

连花清瘟胶囊有上百种替代药!武汉市市场监管局发布居家治疗用药指引

近日,武汉市市场监管局发布新冠病毒感染居家治疗用药指引,同时向市民提供新冠病毒感染居家防治可选用药品...

盲目吃药,比“阳”了更可怕

12

2022-12

盲目吃药,比“阳”了更可怕

广州某药店排队结账的群众。/摄影:阿瑞 ...

  • 账号登录
社交账号登录